Empower Your industrial
operations with cutting-edge IoT Asset Health Monitoring technology. Our advanced solution offers
real-time insights, predictive maintenance, and unparalleled efficiency, ensuring a brighter future for your business.
Overview
An asset health monitoring system is an Industry 4.0 ready suit that comprises a hardware module and the software module. It consists of a sensor-based advanced embedded system designed to assess and track the condition and performance of various assets within an organization.
Table of content
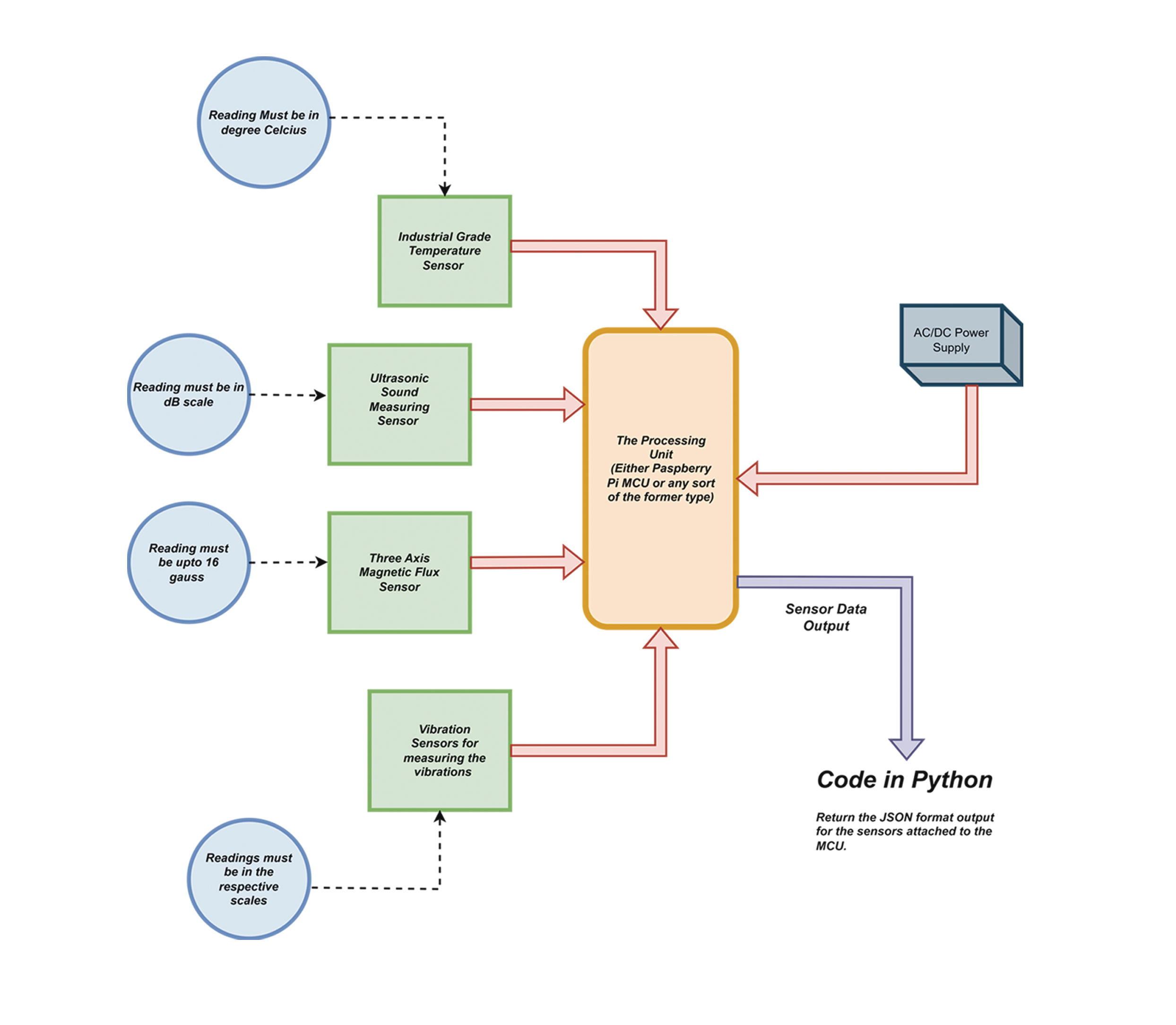
IoT Module (This module has been used for sensor data gathering and data broadcast to the base station).
Dashboard Software Unit (This module offers functionality that performs the analysis of the sensor data coming from the device. Also this system performs Al-based prediction and forecasting).
iema ahm dashboard
In this part we are presenting cutting-edge online applications, which are created especially for monitoring a variety of industrial machines, to revolutionize the way the steel plant operates. Our application offers real-time data visualization with a seamless combination of cutting-edge technology and an easy-to-use user interface, giving you the ability to take well-informed decisions and maximize the efficiency of your machines.
ANALOG SENSOR DASHBOARD
Through individual machine-specific monitoring panels, gain in-depth insights into the health and operation of your machines. You have immediate access to key machine parameters thanks to the stunningly presented real-time data on interactive gauges. Additionally, you have the choice to switch to graph mode, which makes it simple to compare current data with previous patterns.
Graphical view
With our cutting-edge industrial machine monitoring application, take advantage of the chance to improve the efficiency of your steel factory operations. Discover the power of performance optimization, faster navigation, and real-time data visualization. To arrange a demo and unleash the potential of your computers, get in touch with us right now.
DIAGNOSIS VIEW
Using IoT sensors, our program collects data from multiple equipment with ease, providing a thorough and accurate description of their operational state. Utilizing the capabilities of MQTT broker technology, the application establishes a secure connection with the server and transmits and retrieves data quickly.
You have the freedom to customize the program to your particular industrial environment, from choosing machine specifications to
SYSTEM ARCHITECTURE
In terms of the device structure, meticulous attention has been given to the attachment mechanism. A neodymium magnet, positioned on the lower face of the device case, will securely affix the device to the body of the machine.
- Localized Cloud Processing: With a local cloud server and data center, the system guarantees optimal communication and processing performance, enhancing efficiency and reliability within. the local region.
- Efficient Data Transmission: The system operates as a remote device, leveraging widely adopted WIFI standards like IEEE 802.11b/g/n or 802.11ac, ensuring low latency, energy efficiency, and high connectivity for prompt data transfer.
- Magnetic Connection Reliability: The device utilizes magnetic properties to establish a stable connection with the machine’s surface, enabling precise data acquisition of various characteristics.
Advantages
Transform Your Industry with Smart Insights. Our IoT Asset Health Monitor - Your Key to Predictive Maintenance and Uninterrupted Operations.
Transform Your Industry with Smart Insights. Our IoT Asset Health Monitor - Your Key to Predictive Maintenance and Uninterrupted Operations.
- Ease of use and intuitive operation
- Self-sufficient design
- Identification of abnormalities and trend analysis le- veraging historical data to enhance plant optimization.
- Enhanced data accuracy and precision for industrial motors.
- Data is stored in a local server/private cloud, third-party cloud services are not in play
why choose us
User-Friendly Interface
User-Friendly Interface: The system presents vital motor performance information in an easily accessible manner.
Data Analysis
Data Analysis: Advanced algorithms and predictive models process collected data to detect anomalies, identify potential issues, and predict asset remaining useful life.
Proactive Maintenance
Proactive Maintenance: Enables organizations to schedule repairs or replacements, preventing costly breakdowns and downtime.
